咨询热线:400-625-8115

公交IC卡使用须知和办理细则

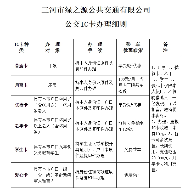
三河市绿之源公共交通有限公司
公交IC卡使用须知

 
一、IC卡使用范围和限制。
 
1、IC卡只能在装有车载收费机的三河市区公交线路上使用。
 
2、普通卡可供他人使用,也可供多人同时使用。
 
3、除普通卡外,其它各类IC卡均仅限本人使用,不能带他人乘车,严禁转借他人使用。对冒用卡,驾驶员有权暂扣。优待卡、老年卡、学生卡、爱心卡若被他人冒用,一经查出,取消其乘车优惠资格。
 
4、对照片模糊、损坏严重的IC卡不得使用,须持相关证件到IC卡中心更换。否则,驾驶员有权暂扣。
 
二、IC卡挂失、补办、退卡。
 
1、挂失:IC卡如有遗失,须持卡人携带办卡时的相关手续到IC卡中心办理挂失。IC卡挂失24小时后生效、停用,生效前卡内余额被冒用,由持卡人自行负责。遗失IC卡内余额可在2个工作日后转到新卡。
 
2、补卡:IC卡遗失、挂失,人为损坏或失效时,须持卡人携带办卡时的相关手续到IC卡中心办理补卡。补卡需交纳工本费10元/张。补卡人需在2个工作日后到IC卡中心申领新卡。
 
3、退卡:(1)月票卡、老年卡、学生卡和爱心卡不予办理退卡。(2)持有普通卡和优待卡的乘客可到IC卡中心办理退卡,持卡人可在退卡后2个工作日后,持相关手续到IC卡中心领取退款。
 
三、IC卡年审制度。
 
1、普通卡和月票卡不需年审,其它各类IC卡均实行年审制度。
 
2、年审时间:(1)学生卡年审时间为每年6月份。(2)优待卡、爱心卡年审时间为自办卡之日起每满一年年审1次。(3)老年卡年审时间为自办卡之日起每满半年年审1次。
 
3、年审注意事项:(1)各类IC卡年审期内,持卡人须持卡并携带办卡时的证件,到IC卡中心办理年审,年审通过后,方可继续使用。(2)逾期未年审的IC卡自动失效,乘车须足额投币。(3)逾期后补审的,凡符合原办卡条件均可恢复卡内信息。(4)对已不符合持卡条件的,年审不予通过。
 
四、IC卡服务机构。
 
1、IC卡中心咨询电话:0316-3153958
 
地址:三河市黄土庄镇二百户村西北
 
2、IC卡中心实行全日工作制(双休、节假日不休息)
 
工作时间:上午8:00—11:00
            下午13:30—16:40(夏令时为14:30—17:40)




三河市区公交IC卡将于2014年5月16日开始办理,相关手续请参照上述“公交IC卡办理细则”表。
 
地址:黄土庄镇二百户村西北
 
详情请咨询电话:0316-3153958


备案号:冀ICP备14004947号-2     冀公网安备13108202001188号   Copyright © 2023 三河市绿之源公共交通有限公司 All Rights Reserved. 技术支持:赢全网